2025第十届广东真空工业展览会

2025年11月13-15日| 潭洲国际会展中心(广东佛山)

潭洲国际会展中心(广东佛山) | Tanzhou International Convention and Exhibition Center

您现在的位置:首页 >> 新闻中心 >> 市场新闻

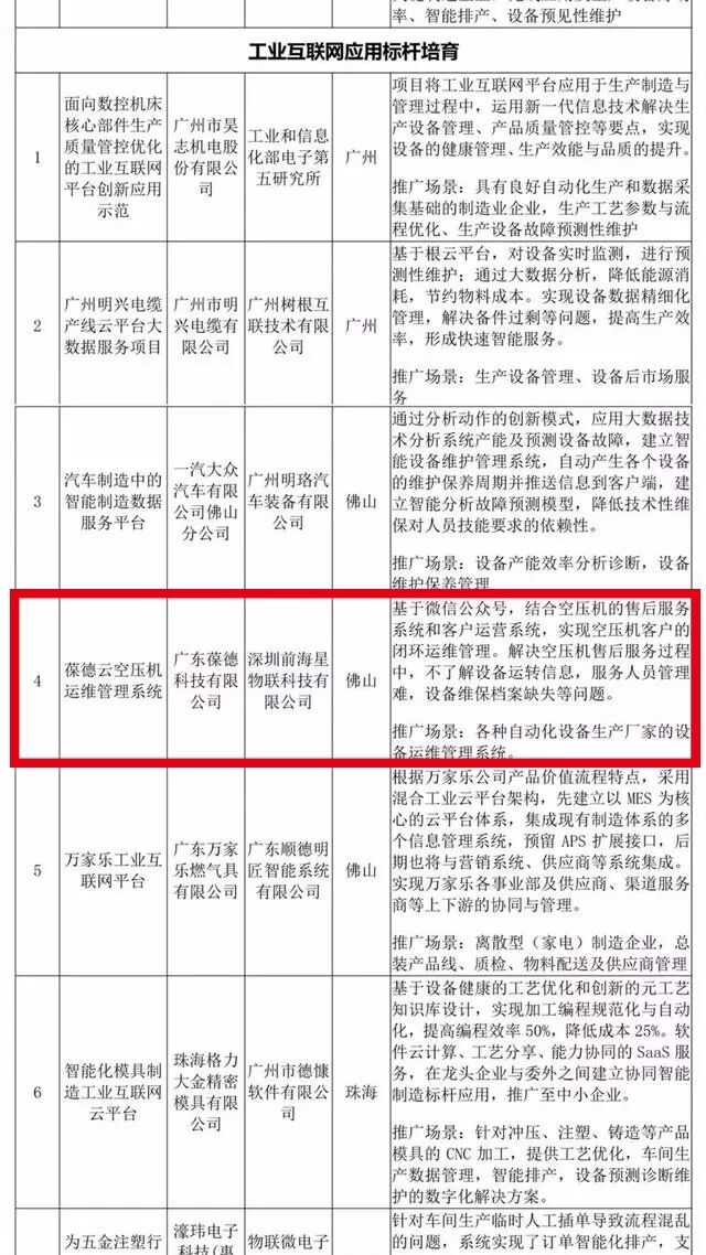
首批广东省工业互联网应用标杆及培育名单发布啦!

广州市雅斯展览有限公司时间:2018-09-15

时间:2019年6月2-4日

地点:广东现代国际会展中心(东莞·厚街)


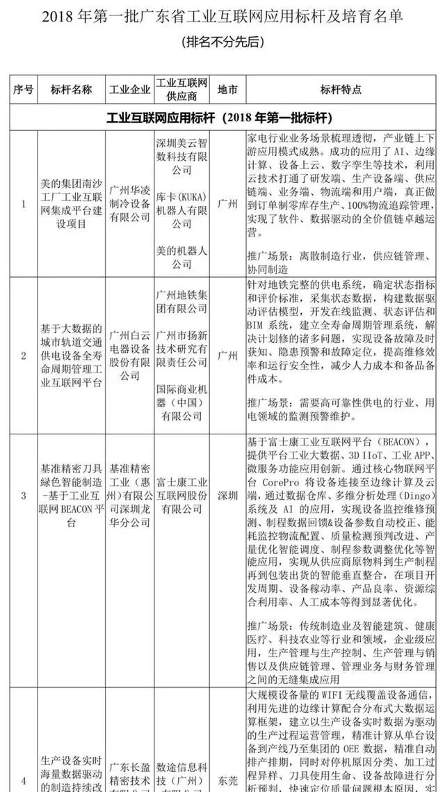
记者从广东省工业互联网产业联盟获悉,“2018年第一批广东省工业互联网应用标杆及培育名单”日前已正式发布。共有4个项目列入2018年广东省工业互联网应用标杆(简称“2018年第一批标杆”)、8个项目列入2018年广东省工业互联网应用标杆培育名单。

在中国人口增长放缓、劳动年龄人口下降的大背景下,我国的劳动力日益成为稀缺资源,传统制造业正在面临人力成本日益升高的难题。作为国内制造业大省的广东省在31个制造业行业中有16个行业产值居全国前3位,5个行业居全国第一,形成了56万家工业企业、4.31万家规上工业企业数量规模优势。

与此同时,新一代科创型企业群在工业互联新时代的强大势能下再次在广东聚集生长,短短时间内就聚集了117家OT/IT融合的新生代企业群,To B企业级服务的创新创业热情空前繁荣。他们致力于推进互联网、大数据、人工智能同实体经济深度融合,推动全产业链协同和工业供给侧结构性改革,与有着深厚基础的广东制造业企业碰撞出了智能制造的火花。

入选“2018年第一批标杆”的项目中,“生产设备实时海量数据驱动的制造持续改进和效能提升”是A股上市公司长盈精密正在打造的工业互联网重点项目。长盈副总陈曦告诉记者,机台设备实际利用率低、生产运行成本高,产品质量问题无法快速追溯至生产过程、无法对质量原因进行系统分析,企业订单交期进度难以把控,企业设备缺乏数据驱动的生产过程运维管理等问题是国内大部分电子制造企业普遍面临的“痛点”。

2018年开始,长盈精密与创业公司数途信息合作,在行业内首次以无线网Wi-Fi为主的工业设备数据连接方式接入CNC事业部全部6000余台设备,收集到的数据经过建模和标准化处理后对生产流程的针对性改进有着重要意义。

“该项目实现了透明化数字化全生产过程管控和生产设备的管理优化,降低了生产成本资源浪费,提升了设备与人员效率、良品率和交货周期准确性。”陈曦表示:“这些重要的数据让我们公司变得‘聪明’起来了。”

为长盈精密提供工业互联网解决方案的正是一家创业公司——数途信息科技(广州)有限公司。其创始人田野曾任亚马逊西雅图总部全球网络实施高级经理、500强雅芳纽约总部网络与存储总监、云计算转型事业部负责人、Web.com NetworkSolution 纽约总部首席架构师。2015年,田野回国创立了数途信息,旨在利用物联网与云计算技术将生产过程中产生的原始数据转化为对业务决策有价值的信息。

“根据我们以往合作的经验,金属零件加工企业用了我们的数字化工厂产品后,可实现计划外故障停机减少15%,生产成本降低12%;项目实施后6-12个月生产效率提升8-10%,良品率提升5%。”田野告诉记者。




2019第七届华南(东莞)国际空压机及气动技术展览会

时间:2019年6月2日--4日

地点:广东现代国际会展中心(东莞·厚街)

★展会微信公众号:air--compressor 点击手机右上角,将信息分享至朋友圈,和您的朋友一起关注吧!

★展会官方网站:www.gdvacuumexpo.com感谢您的关注与分享


新闻中心

“广真空工业展览会”自2011年创办以来,展会规模和人气不断攀升,受到了真空行业及终端应用企业的广泛关注,目前已成长为华南地区唯一的最具规模及成效的国际性展会。展会为我国真空行业新技术、新材料、新产品及在各个领域的最新应用技术成果提供了一个集中的展示平台,同时也为真空企业展示企业形象、推广产品品牌、收集市场信息、加强行业交流起到了举足轻重的作用。第九届广东真空工业展览会将在潭洲国际会展中心(广东佛山)举办!

历届部分参展单位:莱宝、爱发科、普旭、华迈、埃地沃兹、神工、中科、沈科仪、振华、科润、远东、腾胜、百乐、佛欣、汉钟、泰岳恒、航天材料、海真、爱尔姆、飞越、曌越、博顿、韩国东方机械、凯福、新莱、纪维、帕托、威利德、维钛克、盘古、沃特塞恩、安捷伦、华新南光、汇博隆、浙北、久泰、帕纳、皖仪、凌瑞、恒运昌、霍廷格、盛源、雅之雷德、畅桥、化工仪表、维多特、矽谷、思科、长流、绿系、翔卓、中达、东湛、博冠、贝斯特、伟富、德欣、德源、富明、金美乐、卓捷、英能、盛普、兴德、宇飞天翼、品创、亚祥、思科、臻德、仁荷、储文、驿研等等。2025第十届广东真空工业展览会诚邀您参加!

联系我们 联系我们

电话:13726707900 / 13728015807

传真:020-8680 0480

邮箱:1714320242@qq.com

地址:广州市花都区松园路26号建桥大厦701